このページのまとめ
- 新卒の就活では、職務経歴書の提出は求められないのが基本
- ポテンシャルやアルバイト経験を確認するために職務経歴書が求められる場合もある
- 志望先で評価されやすい経験をピックアップし、職務経歴書に記載しよう

「新卒の職務経歴書って何を書くの?」とお悩みの就活生もいるでしょう。新卒の場合、基本的には職務経歴書は不要ですが、稀に提出を求められることがあります。アルバイトやインターンの経験を整理し、効果的なアピールにつなげることが大切です。
この記事では、新卒の職務経歴書を求められる理由や基本の書き方、作成例を紹介します。履歴書との違いやよくある質問にもお答えしているので、職務経歴書の作成前にご一読ください。
かんたん1分!無料登録提出が必要かプロに確認する
- 新卒の職務経歴書は基本的には不要
- 新卒で職務経歴書を求められる理由
- 就活生のポテンシャルを見極めるため
- アルバイト経験について確認するため
- 中途と新卒で同じ形式をとっているため
- 職務経歴書に関するキャリアアドバイザーのアドバイス
- 【新卒向け】職務経歴書に書く情報
- 日付・氏名
- 職務要約
- 職務経歴
- スキル・知識
- 資格
- 自己PR
- 新卒の職務経歴書の作成例
- アルバイト経験がある場合
- インターンシップ経験がある場合
- 職務経験がない場合
- 新卒が職務経歴書を作成する際の5つのポイント
- 1.本当に職務経歴書が必要なのか確認する
- 2.読みやすさや丁寧な言葉遣いを意識する
- 3.企業が求める人物像との一致点をアピールする
- 4.志望先に合う経験をピックアップする
- 5.具体的なエピソードを記載する
- 職務経歴書を求められている新卒のあなたへ
- 新卒の職務経歴書に関するよくある質問
- Q.職務経歴書に書くことがない新卒はどうすべき?
- Q.新卒の職務経歴書にテンプレートはある?
- Q.新卒で職務経歴書を求められたら確認メールを送るべき?
新卒の職務経歴書は基本的には不要
新卒の就活において、職務経歴書を提出する必要は基本的にありません。職務経歴書とは、これまで経験してきた仕事の内容や役職、実績などを具体的に記載する書類だからです。主に中途採用(転職活動)で、即戦力として何ができるかを証明するために使われます。
正社員としての職歴がない新卒の就活生の場合、過去の実績よりも人柄やポテンシャルが評価されます。そのため、履歴書とエントリーシートがあれば、選考に必要な情報は十分に足りると考える企業も多いでしょう。
ただし、企業によっては新卒に対しても職務経歴書の提出を求めるケースが稀にあります。「職歴がないから出さない」と自己判断せず、企業の意図を汲み取って適切に対応することが大切です。
職務経歴書や履歴書などの書類の提出時期を逃さないために、まずは就活全体の流れを把握しておきましょう。「就活のやり方と流れを解説!準備から内定までのポイントと相談先も紹介」の記事では、準備から内定獲得までのステップを分かりやすくしているので、ぜひご一読ください。
かんたん1分!無料登録提出が必要かプロに確認する
新卒で職務経歴書を求められる理由
新卒採用では基本的に不要な職務経歴書ですが、「学生のポテンシャルを多角的に見たい」「アルバイトでの具体的な取り組みを知りたい」という意図で提出が求められる場合があります。また、企業側が中途採用のフローと同じ形式をとっている可能性も考えられるでしょう。
ここでは、新卒で職務経歴書を求められる主な3つの理由を解説します。企業の目的をを見極めるための参考にしてください。
就活生のポテンシャルを見極めるため
企業が新卒採用で職務経歴書を求める理由の一つは、就活生のポテンシャルをより深く見極めるためです。企業側からすると、記入欄が限られている履歴書やエントリーシートだけでは、応募者の強みや努力の過程を十分に把握しきれないことが少なくありません。
そのため、あえて自由度の高い職務経歴書の形式を指定することで、企業は就活生の思考プロセスやプレゼンテーション能力を確認しようとしています。職務経歴書には決められたテンプレートや枠がない分、どのような情報を取捨選択し、どのような優先順位で構成するかにその人の個性が色濃く表れるからです。
企業はこれらを通じて、応募者に自社で活躍できるポテンシャルがあるかを、より多角的に判断します。形式が決まっていないからこそ自分の魅力を最大限に引き出す工夫を凝らすことが、職務経歴書を評価してもらうための鍵です。
職務経歴書を準備して実際に企業へ応募する際は、エントリーの仕組みについても正しく理解しておく必要があります。「就活におけるエントリーとは?開始時期や応募数などを解説」の記事で詳しく解説しているので、あわせてご確認ください。
アルバイト経験について確認するため
学生時代のアルバイト経験を通して仕事への適性を測るために、職務経歴書の提出を求める企業もあります。履歴書には「○○でアルバイト」という事実しか書けませんが、職務経歴書であれば「どのような役割を担い、直面した課題をどう解決したか」という具体的なエピソードを詳しく記載できるからです。
アルバイトであっても、責任をもって組織に貢献した経験は、入社後の働く姿を具体的にイメージさせる貴重な判断材料になります。企業は職務経歴書の形式を借りることで、就活生の社会人としての基礎能力や、物事への向き合い方を確かめたいと考えているのです。
中途と新卒で同じ形式をとっているため
企業側の特別な意図ではなく、採用管理システムや運用ルールが中途採用と共通化されているために、形式的に提出を求められるケースもあります。
特に、通年で中途採用をメインに行っている企業や、新卒・中途の応募フォームを統合している場合、システム上で「履歴書・職務経歴書」がセットで必須項目に設定されていることがあります。この場合は、企業の事務的な都合による側面が大きいため、深く悩み過ぎる必要はありません。これまでの経験を整理する良い機会だと捉え、記載できる範囲で作成を進めましょう。
かんたん1分!無料登録提出が必要かプロに確認する
職務経歴書に関するキャリアアドバイザーのアドバイス
Q.職務経歴書と履歴書にはどのような違いがありますか?
基本的には「採用担当の確認したい項目」が異なります。職務経歴書は「過去の業務内容から仕事に活かせるスキルを確認するための書類」、履歴書は「応募者のプロフィールを確認するための書類」です。
履歴書と異なり職務経歴書にはフォーマットが定められていないため、自由度が高い反面、書きにくさを感じる方も多いかもしれません。ですが、前提として新卒採用で職務経歴書を求められる場面は非常に少ないため、「基本的には転職の際に必要なもの」と捉えておけば大丈夫です。
とはいえ、稀に新卒採用においても職務経歴書の提出が必要な企業もあります。その場合、この記事で紹介するポイントを押さえて作成すれば、十分に評価につながる書類を仕上げられるはずです。
職務経歴書との違いを理解できたら、まずは就活の基本となる履歴書の準備を進めましょう。「就活用履歴書の書き方やマナーは?選考突破のコツも解説!」の記事では、採用担当者の目に留まる履歴書の書き方や、知っておきたいマナーについて詳しく解説しています。
かんたん1分!無料登録提出が必要かプロに確認する
【新卒向け】職務経歴書に書く情報
新卒が職務経歴書を作成する場合、中途採用向けのフォーマットをそのまま使うのではなく、学生時代の経験に合わせて項目をアレンジすることが大切です。
ここでは、一般的に職務経歴書に記載すべき6つの項目について、それぞれの作成ポイントを詳しく解説します。「職務経歴書に何を書けば良いか分からない…」とお悩みの就活生の方は、ぜひチェックしてみてください。

日付・氏名
書類の最上部には、提出日(または投函日)と氏名を記載します。日付は西暦か和暦かのどちらかに統一し、履歴書やエントリーシートなどのほかの提出書類と表記を合わせましょう。
また、氏名の横には連絡先として電話番号やメールアドレスを併記することもできます。採用担当者がすぐに連絡が取れる状態にしておくことは、ビジネス文書における基本的な配慮です。
職務要約
職務要約とは、これまでの経験を簡潔にまとめたものです。新卒の場合は「大学入学から現在に至るまで、どのような活動に注力してきたか」の概略を記載しましょう。
たとえば、「3年間継続した飲食店でのアルバイトにおいて、新人教育や売上管理のサポートに従事しました」といった内容をまとめます。最初に全体像を示しておくと、採用担当者がそのあとの詳細なエピソードをスムーズに読み進められるようになるでしょう。
職務経歴
メインとなる職務経歴の欄には、アルバイトや長期インターンシップの経験を時系列で記載します。勤務先名、期間、具体的な業務内容を箇条書きで分かりやすく整理しましょう。
単に「接客」や「事務」と書くのではなく、「1日平均100名の来客対応」や「月次報告書の作成補助」など、具体的な数字や役割を盛り込むのがコツです。これにより、どのような環境でどの程度の責任をもって働いていたのかが具体的に伝わります。
スキル・知識
職務経歴書には、仕事で活かせる実務的な能力や学業・課外活動で培った専門知識も記載してください。WordやExcel、PowerPointといった基本的なパソコンスキルはもちろん、接客で磨いた「クレーム対応能力」、ゼミで培った「統計調査・分析スキル」なども立派なアピール材料です。
応募先企業の業務内容と関連性の高いものを優先的にピックアップし、入社後に貢献できる素養があることを示しましょう。
資格
職務経歴書には、資格や免許についても記載してください。現在保有している資格は、略称を使わず正式名称で正確に記載しましょう。取得時期(年月)も忘れずに併記します。
もし現在取得に向けて勉強中の資格がある場合は、「●月受験予定」や「●●資格取得に向けて学習中」と書き添えることで、意欲の高さや自己研鑽の姿勢をポジティブに伝えることができます。
自己PR
最後に、これまでの経験から導き出された自分の強みをまとめます。職務経歴の欄で触れたエピソードを根拠として、「自分の強みが仕事のどのような場面で活かせるか」を自分の言葉で伝えましょう。
履歴書よりも自由なスペースがあるため、具体的な行動や結果、そこから得た学びなどを詳しく記述し、入社後の活躍をイメージさせる説得力のある文章を心掛けると良いでしょう。
効果的なアピールの仕方に迷ったときは、自己PRの基本構成を改めて確認してみるのがおすすめです。評価されやすい文章の組み立て方や具体的な例文については、「自己PRの書き方は?就活で評価されるアピールのコツを例文つきで解説」の記事を参考にしてみてください。
かんたん1分!無料登録提出が必要かプロに確認する
新卒の職務経歴書の作成例
新卒で職務経歴書を書く際には、「職歴がないのに何を書けば良いの?」と不安になるかもしれません。しかし、アルバイトやインターン、学業での経験を整理すれば、十分に説得力のある書類を仕上げることができます。
ここでは、経験別に職務経歴書の3つの作成例をご紹介。自分の経験に近いサンプルを確認して、作成イメージを膨らませてみてください。
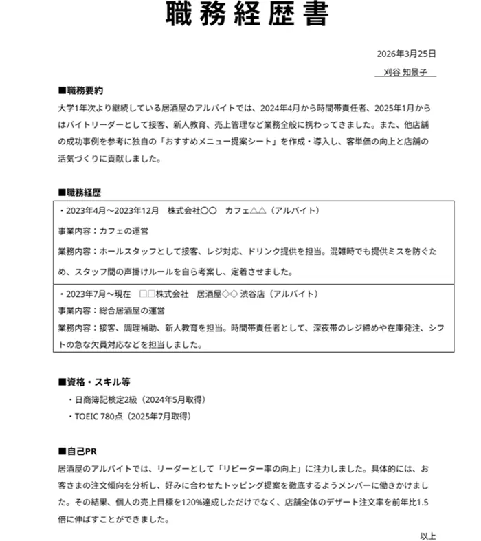
アルバイト経験がある場合
アルバイト経験を職務経歴として整理する場合は、単なる業務内容の羅列にならないよう注意が必要です。「どのような役割を担い、どんな工夫をしたか」に焦点を当てて、分かりやすくこれまでの経験をまとめましょう。

新卒のアルバイト経験で評価されるのは、組織の一員としての当事者意識です。受け身や「やらされた」といった表現を避け、「売上アップのために発注数をデータ化して工夫した」「新人離職を防ぐために独自の指導マニュアルを作った」など、与えられた業務以上のプラスアルファの動きを具体的に記述しましょう。
また、成果については「月平均2割増」「ミスがゼロになった」など、可能な限り数字を用いると採用担当者の納得感が高まります。
就活でのアルバイト経験の効果的なアピール方法を知りたい方は、「アルバイト経験をESでアピールするには?伝え方のコツや例文も解説!」の記事を参考にしてみてください。
インターンシップ経験がある場合
インターンシップの経験がある場合は、正社員に近い実務を経験しているため、即戦力としての素養をアピールする絶好の機会です。どのようなミッションを与えられ、周囲とどう協力して完遂したかを詳しく記載しましょう。

インターン経験を記載する際は、PCスキルやビジネスマナーなどの社会人としての基礎スキルがすでに備わっていることを強調するのも一つの手。使用したツールや実際の商談の場での役割を明記することで、入社後の活躍イメージを具体化させることができます。
「学生ではなく一人のプロとして成果にこだわった姿勢」を言葉に込めることを意識しましょう。
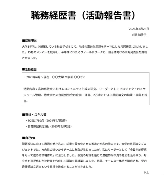
職務経験がない場合
アルバイトやインターンの経験がない、あるいは学業に専念していて記載できる内容が少ない場合は、活動経歴としてゼミやサークル、ボランティア活動での役割を記載するのがおすすめです。「職歴」という言葉に縛られず、自分の実績を証明する書類だと考えてみてください。

企業が新卒の職務経歴書で見ているのは、過去の華々しい経歴そのものではありません。「どのように目標を設定し、困難に対してどう行動したか」というプロセスです。自分が最も熱量をもって取り組んだ内容をピックアップし、「どのような課題を、どのような思考で乗り越えたか」を論理的に説明しましょう。
かんたん1分!無料登録提出が必要かプロに確認する
新卒が職務経歴書を作成する際の5つのポイント
職務経歴書は、自分の経験を企業に売り込むための絶好のプレゼンテーションツールです。読みやすさや企業の求める人物像との一致点を意識すると、評価される職務経歴書を作成できます。ただし、作成に取り掛かる前にまず、本当に新卒に職務経歴書の提出が求められているのかを再確認しましょう。
ここでは、納得感のある職務経歴書に仕上げるための5つのポイントを解説します。初めて職務経歴書の作成をする方は、ぜひご覧ください。
1.本当に職務経歴書が必要なのか確認する
まず大前提として、応募先の企業が本当に職務経歴書の提出を求めているのか、その意図を再確認しましょう。新卒採用において、職務経歴書が必要になることは決して多くありません。募集要項の記載ミスといったケースもあるでしょう。
もし募集要項を読んでも確信がもてない場合は、思い込みで進める前に採用担当者へ問い合わせてみるのが賢明です。「新卒のため職歴がございませんが、別途提出が必要でしょうか」とひと言確認するだけで、無駄な作業時間を減らせるだけでなく、丁寧な確認ができる学生だという印象にもつながります。まずは「今の自分に本当に必要な書類なのか」を冷静に見極めることから始めてみてください。
2.読みやすさや丁寧な言葉遣いを意識する
職務経歴書を作成する際は、内容以前にパッと見た瞬間に要点が伝わる読みやすさに徹底的にこだわりましょう。文字が詰まり過ぎないよう適度な余白を作り、箇条書きを効果的に活用して、採用担当者が短時間で内容を把握できるレイアウトを心掛けます。
また、社会人としての丁寧な言葉遣いも欠かせません。職務経歴書内で語尾を統一するのはもちろん、ビジネス文書として不適切な略語は避け、企業名や資格名などは正式名称で記載するのがマナーです。
あわせて、提出前の最終確認として誤字脱字のチェックも怠らないようにしましょう。誤字や脱字が目立つと、どんなに優れた経験を書いていても「仕事が雑かもしれない」「志望度が低いのではないか」というネガティブな印象を与え、説得力を半減させてしまいます。
フォントの種類やサイズをそろえるといった細部まで気を配ることで、「丁寧で信頼できる仕事をしてくれそうだ」という安心感につなげましょう。
3.企業が求める人物像との一致点をアピールする
職務経歴書を作成する際は、企業が求める人物像との一致点をアピールすることも大切です。職務経歴書は過去の自分を振り返るための日記ではなく、「私は貴社が求めている人材そのものです」と証明するための戦略的なプレゼン資料だと考えましょう。
まずは、企業のWebサイトや採用ページ、社員インタビューなどを通じて、その組織がどのような価値観や能力を重視しているのかを分析してみてください。自分のどの強みが企業の求める人物像と一致しているかを整理し、その強みが最大限に伝わるように表現を調整します。
企業のニーズに合わせてアピールポイントを変えることで、採用担当者に「自社で活躍する姿」をより鮮明にイメージさせられるでしょう。
企業の求める人物像を調査したい方は、「企業研究のやり方は?基本的なステップや効率良く進めるポイントを解説」の記事をご参照ください。
4.志望先に合う経験をピックアップする
職務経歴書にエピソードを記載する場合は、応募先の業種や職種に関連性の高いものを優先して選ぶのがポイントです。これまでの経験をすべて網羅しようとすると、最も伝えたい強みがぼやけてしまいます。過去の経験のなかから、志望先での業務につながるものを戦略的にピックアップしましょう。
たとえば、営業職に応募するのであれば、アルバイトでの接客や販売実績、課題解決のエピソードを重点的に記述します。事務職や専門職であれば、ゼミでの緻密な調査や正確さが求められる事務作業の経験などを記載するのが効果的です。
「自分が書きたいこと」ではなく「相手が求めている強み」に関連する経験を軸に構成することで、自分と企業への理解度の高さを示せます。
5.具体的なエピソードを記載する
職務経歴書には、誰が読んでも当時の状況が鮮明に浮かぶような、具体的なエピソードを記載しましょう。「一生懸命取り組みました」「コミュニケーション能力があります」といった抽象的な表現だけでは、根拠が乏しく採用担当者の心には響きません。
特に、人数や売上の伸び率、継続年数などの数字を盛り込むと、エピソードの説得力は飛躍的に高まります。「○○という課題に対し、自分は○○という工夫をして取り組み、その結果○○という成果が出た」のように、論理的な説明を心掛けてください。
自分の行動がどのような変化をもたらしたのか、そのプロセスを丁寧に言語化しましょう。具体的な事実に基づいた記述は、能力の高さや再現性があることの証明になります。
就活での自分の経験の伝え方は、「就活で自分のエピソードはどう伝える?伝え方のコツや注意点を解説」の記事で詳しく解説しています。こちらもあわせてチェックしてみてください。
かんたん1分!無料登録提出が必要かプロに確認する
職務経歴書を求められている新卒のあなたへ
慣れない職務経歴書の提出を求められ、戸惑っている就活生も多いでしょう。職務経歴書の作成にあたっては、まず提出の意図を正しく汲み取ることが大切です。企業側のミスでないかを確認し、提出が求められている場合は、アルバイトやインターン、ゼミなどの経験などをまとめます。
ただ経験を時系列で羅列するのでは不十分です。目的をもって取り組んだプロセスを言語化し、履歴書やESだけでは伝えきれなかったあなたの魅力を効果的に伝えましょう。
そうは言っても、自分一人で進めていると「ビジネス文書として失礼がないか」「正解が分からない…」などと不安になるかもしれません。もし、職務経歴書の書類作成に行き詰まったり、自分のアピールポイントに自信がもてなかったりするときは、プロのサポートを受けるのがおすすめです。
新卒向けのキャリアチケット就職エージェントでは、経験豊富なキャリアアドバイザーがマンツーマンであなたの就活をサポート。希望と適性に合う企業の紹介や職務経歴書の添削など、内定獲得に向けて伴走します。このほかにも、自己分析・企業研究サポートや面接対策、スケジュール管理、内定後のフォローなどのサービスも充実しているので、初めての就活にお悩みの方も安心です。
「職務経歴書に何を書けば良いか分からない…」という段階でも構いません。まずは一度、キャリアチケット就職エージェントにご相談ください。
かんたん1分!無料登録提出が必要かプロに確認する
新卒の職務経歴書に関するよくある質問
ここでは、新卒の職務経歴書に関するよくある質問にQ&A形式でお答えします。
Q.職務経歴書に書くことがない新卒はどうすべき?
A.正社員としての経歴がないからといって、白紙で提出する必要はありません。新卒の場合は、アルバイトやインターンシップでの経験を「職務経歴」として書きましょう。もしそれらの経験がない、あるいは短い場合には、ゼミの研究や部活動、ボランティア活動、サークル運営などを「活動経歴」として記載するのがおすすめ。
企業が知りたいのは、過去にどのような目標をもち、どのような役割を果たしたかというプロセスです。過去の活動を掘り下げ、自分の強みが発揮されたエピソードを丁寧に言語化してみてください。
Q.新卒の職務経歴書にテンプレートはある?
A.一般的に流通している職務経歴書のテンプレートは中途採用向けが多いため、新卒がそのまま使うと空欄が目立ってしまうことがあります。新卒の場合は、基本的な構成(日付・氏名、職務要約、職務経歴、資格、自己PR)は維持しつつ、中身を学生時代の活動にアレンジできる自由度の高いフォーマットを選びましょう。
特定の型に縛られ過ぎるよりも、伝えたい情報の優先順位をつけて「自分がいかに企業に貢献できるか」を論理的に構成するほうが、結果として評価につながります。
Q.新卒で職務経歴書を求められたら確認メールを送るべき?
A.募集要項に「履歴書と職務経歴書を提出」と明記されている場合は、基本的にはそのまま準備を進めて問題ありません。しかし、新卒採用で職務経歴書が求められるのは珍しいため、中途採用向けのフォームが誤って表示されている可能性もあります。
もし提出物に疑問を感じたり、書くべき内容に強い不安があったりする場合は、確認のメールを送るのも一つの手です。「新卒のため職務経歴がございませんが、アルバイト経験や自己PRを中心とした内容でよろしいでしょうか」と丁寧に伺うことで、柔軟な対応力や丁寧な姿勢を印象づけることができるでしょう。
就活時のメールの作成については、「面接前のメールは評価に関わる?知っておきたい基本のビジネスマナー」の記事で解説しています。こちらもあわせてご参照ください。
かんたん1分!無料登録提出が必要かプロに確認する

本記事の監修者
淺田真奈(あさだまな)
大学時代は接客のアルバイトを3つかけもちし、接客コンテストで全店1位になった経験をもつ。新卒では地方創生系の会社に入社をし、スイーツ専門店の立ち上げからマネジメントを経験。その後、レバレジーズへ中途入社。現在はキャリアチケットのアドバイザーとして、学生のキャリア支援で学生満足度年間1位と事業部のベストセールスを受賞し、リーダーとしてメンバーのマネジメントを行っている。